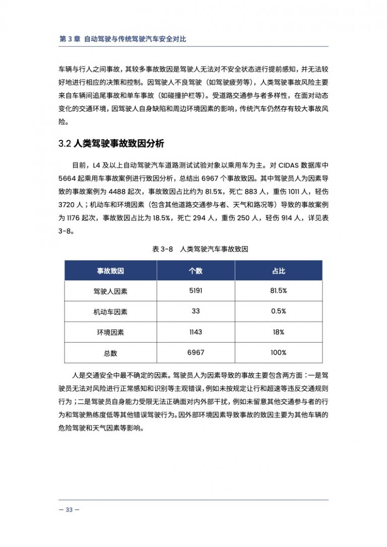
交通安全白書(こうつうあんぜんはくしょ)は、内閣府が作成している白書である。
概要
交通安全対策基本法の制定をうけ、昭和46年版から毎年発行されている。 目的は、交通安全に関する理解と関心を深めてもらい、広義の交通事故を根絶させる事である。
内容は、陸上(道路・鉄道)・海上・航空の前年度の状況を中心に、過去の動向を報告するとともに、当該年度の計画を記述しており、平成20年版では、その半分近くを道路交通に割いている。なおインターネットで公開されており、概要と全文を読むことができる。
初版から昭和59年版まで総理府、昭和60年版から総務庁、平成13年版から内閣府が発行している。
関連用語
- 白書
- 交通安全
- 交通事故
- 鉄道事故
- 海難事故
- 航空事故
外部リンク
- 交通安全白書



